Alraune Опубликовано 20 января, 2006 Опубликовано 20 января, 2006 Ну.. Мой математик на курсах была с РТФ УПИ, так что матан я знал даже на более высоком уровне, чем требует МТФ. ...а скобочки,- оно нагляднее. А решать системы ур-ий методом Гаусса вас не учили? По-моему, просто и удобно. Хы-хы... Раньше Вадим Самойлов из "Агаты" был кем-то там на РТФ УПИ. У них даже группа так называлась "ВИА РТФ УПИ". :) Ну, это так, лирическое отступление. Нет, не учили. Ну и что, что нагляднее! Зато делением многочлена на многочлен быстрее и проще.
Alraune Опубликовано 20 января, 2006 Опубликовано 20 января, 2006 Вы готовитесь к ЕГЭ что ли? Ну-у-у.. В данный момент-то нет :) Мы преподов обсуждаем и их требования к студентам и поступающим. А что?
El_Kilo Опубликовано 20 января, 2006 Опубликовано 20 января, 2006 ...преподы (что в школе, что в ВУЗе),- притча во языцех... Я, кстати, у нашего завкафа (умнейший человек), кроме всего прочего, перенял классную отмазку (отлично проходит на экзах): "А что я, дурак что-ли, чтоб эти формулычисла заучивать? Открою справочник любой,- и все..." ...хотя вам еще рано такими отмазами пользоваться.
PoMALLIkA Опубликовано 20 января, 2006 Опубликовано 20 января, 2006 блин! замечательная атмазка....над попробовать...сессия как никак...
@nNet Опубликовано 21 января, 2006 Опубликовано 21 января, 2006 Знакомо... В лицее на химии то же самое испытываю. вот не надо, химии лучше чем у нас не найдешь! To Gatta & El Kilo Решать системы линейных уравнений методом Гауса и правилом Крамера (через определители) - RuLLeZ! В школе учили, еще в конце седьмого класса, помнится.
Josha Опубликовано 21 января, 2006 Опубликовано 21 января, 2006 А мне не нравится та парта. Лучше уж третья парта второго ряда (та, которая перед твоей). А вообще 1 ряд лучше всех, там окно рядом. Весной просто офигительно!!! А еще мне новый гардероб не нравится... Раньше лучше было, когда сама одежду вешала... Удобнее... А то пришла недавно в лицей, после звонка, как обычно, :) а гардеробщица тормозила, млин. Я стою, бирку жду, а она с Федькой базарит. Ну, ей-то пофигу, что у меня алгебра уже идет вовсю!!! Хотя сейчас цивильно так стало, номерки путёвые (одного цвета, млин), но гардеробщицы бы оперативнее работали... А я пришла в Лицей только в пятницу и как будто от жизни отстала: гардероб, расписание тоже такое цивильное...
Josha Опубликовано 21 января, 2006 Опубликовано 21 января, 2006 У меня всё нормально, пока тока один экзамен сдал из пяти... Ещё четыре, посмотрим, как получится... Ещё охота на встречу выпускников, но у меня экзамен в этот день.. Попробую с преподом договориться... А у вас трудно там учиться, вообще? Мне нет... Тока нудно... Да скучно ещё(не всегда, но всё же()) А на каком ты факультете?
Alraune Опубликовано 21 января, 2006 Опубликовано 21 января, 2006 вот не надо, химии лучше чем у нас не найдешь! Я знаю, мне говорили. =) Только вот не люблю я этот предмет, да и особо он мне не нужен. Решать системы линейных уравнений методом Гауса и правилом Крамера (через определители) - RuLLeZ! В школе учили, еще в конце седьмого класса, помнится. Хе-хе.. Что-то я не помню. А методом Гауса как? И что такое определители? Я в 3 справочниках смотрела, ничего про это не нашла. Даже в "Математике" Ивановых такого нет. А я пришла в Лицей только в пятницу и как будто от жизни отстала: гардероб, расписание тоже такое цивильное...Ладно, хоть пришла. Я думала, ты уже во вторник вернешься. Кстати, проверь ЛС, я тебе кое-что написала.
joker138 Опубликовано 21 января, 2006 Опубликовано 21 января, 2006 У меня всё нормально, пока тока один экзамен сдал из пяти... Ещё четыре, посмотрим, как получится... Ещё охота на встречу выпускников, но у меня экзамен в этот день.. Попробую с преподом договориться... А у вас трудно там учиться, вообще? Мне нет... Тока нудно... Да скучно ещё(не всегда, но всё же()) А на каком ты факультете? На Электротехническом... так что вот...
Амаранта Опубликовано 21 января, 2006 Опубликовано 21 января, 2006 Хе-хе.. Что-то я не помню. А методом Гауса как? И что такое определители? Я в 3 справочниках смотрела, ничего про это не нашла. Даже в "Математике" Ивановых такого нет. Я от вас в шоке!!! В 7 классе! Матрицы? Метод Гаусса и Крамера проходят на 1 курсе вуза! По-крайней мере мы сдавали это как раз перед Новым годом. Предмет называется линейная алгебра. Так что забейте пока на это и не грузитесь. Мне ни матрицы, ни определители до 1 курса не нужны были.
@nNet Опубликовано 21 января, 2006 Опубликовано 21 января, 2006 Хе-хе.. Что-то я не помню. А методом Гауса как? И что такое определители? Я в 3 справочниках смотрела, ничего про это не нашла. Даже в "Математике" Ивановых такого нет. Я от вас в шоке!!! В 7 классе! Матрицы? Метод Гаусса и Крамера проходят на 1 курсе вуза! По-крайней мере мы сдавали это как раз перед Новым годом. Предмет называется линейная алгебра. Так что забейте пока на это и не грузитесь. Мне ни матрицы, ни определители до 1 курса не нужны были. мы проходили в 7 классе. маткласс пятой школы. вещи полезные, вроде не сложные(хотя это кому как). Gatta, если хочешь, могу вкратце пояснить.
Alraune Опубликовано 21 января, 2006 Опубликовано 21 января, 2006 Я от вас в шоке!!! В 7 классе! Матрицы? Метод Гаусса и Крамера проходят на 1 курсе вуза! По-крайней мере мы сдавали это как раз перед Новым годом. Предмет называется линейная алгебра. Так что забейте пока на это и не грузитесь. Мне ни матрицы, ни определители до 1 курса не нужны были. Хы-хы-хы... А я-то думала, что я невнимательно слушала преподов в 7 классе... =) мы проходили в 7 классе. маткласс пятой школы. вещи полезные, вроде не сложные(хотя это кому как). Gatta, если хочешь, могу вкратце пояснить. Ну, еще бы - маткласс пятой школы!!! Я в обычном классе обычной 22-ой школы училась, я до сих пор поражаюсь, как могла с такими знаниями математики в Лицей поступить. Но Валентина Сергеевна (она курсы вела) свое дело сделала. Спасибо ей. Ну, если хочешь, объясни.
El_Kilo Опубликовано 21 января, 2006 Опубликовано 21 января, 2006 Крамер не жжот. А Гаусс чиста жжот! :-) А отмазка эта (автор,- Фурман Е.Л. к.т.н, кажется... попал в книжку "Металлурги области"... Вообще, сессия,- классное время. А вообше, кому интересно, почитайте книжку Галлагера"Finite element analysis",- дядьку классно пишет. Кто в тех.ВУЗе будет,- пригодится.
Josha Опубликовано 21 января, 2006 Опубликовано 21 января, 2006 У меня всё нормально, пока тока один экзамен сдал из пяти... Ещё четыре, посмотрим, как получится... Ещё охота на встречу выпускников, но у меня экзамен в этот день.. Попробую с преподом договориться... А у вас трудно там учиться, вообще? Мне нет... Тока нудно... Да скучно ещё(не всегда, но всё же()) А на каком ты факультете? На Электротехническом... так что вот... А какая специальность?
Alraune Опубликовано 21 января, 2006 Опубликовано 21 января, 2006 Женя, ты хоть удаляй немного... А говорила, знаешь...
@nNet Опубликовано 21 января, 2006 Опубликовано 21 января, 2006 Крамер не жжот. А Гаусс чиста жжот! :-) А отмазка эта (автор,- Фурман Е.Л. к.т.н, кажется... попал в книжку "Металлурги области"... Вообще, сессия,- классное время. А вообше, кому интересно, почитайте книжку Галлагера"Finite element analysis",- дядьку классно пишет. Кто в тех.ВУЗе будет,- пригодится. спасиб, если надо для тех.ВУЗа - почитать стоит!
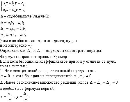
@nNet Опубликовано 21 января, 2006 Опубликовано 21 января, 2006 Ну, если хочешь, объясни. про Гауса могу напарить (давно было дело, как никак) например, система состоит из нескольских уравнений, мы решали даже когда было по 3,4,5 неизвестных... Метод Гауса заключается в том, чтобы последовательно исключать переменные, т.е. найдешь одну, подставляешь во все уравнения, там дальше уже проще... /да ведь El Kilo?? =)/ Правило Крамера.
Alraune Опубликовано 21 января, 2006 Опубликовано 21 января, 2006 про Гауса могу напарить (давно было дело, как никак) например, система состоит из нескольских уравнений, мы решали даже когда было по 3,4,5 неизвестных... Метод Гауса заключается в том, чтобы последовательно исключать переменные, т.е. найдешь одну, подставляешь во все уравнения, там дальше уже проще... Ну-у-у... Правило Гаусса я, вроде бы, поняла... Правило Крамера Это тоже, вроде, поняла... Надо потом попробовать... Только не на вступительном экзе. Если уж там теорему Безу не принимают, это уж подавно.
PoMALLIkA Опубликовано 21 января, 2006 Опубликовано 21 января, 2006 Гаус, Краммер....да ху*ня все это....
Alraune Опубликовано 21 января, 2006 Опубликовано 21 января, 2006 Гаус, Краммер....да ху*ня все это.... Во! У человека решена проблема поступления. И ему на все пох.
joker138 Опубликовано 21 января, 2006 Опубликовано 21 января, 2006 У меня всё нормально, пока тока один экзамен сдал из пяти... Ещё четыре, посмотрим, как получится... Ещё охота на встречу выпускников, но у меня экзамен в этот день.. Попробую с преподом договориться... А у вас трудно там учиться, вообще? Мне нет... Тока нудно... Да скучно ещё(не всегда, но всё же()) А на каком ты факультете? На Электротехническом... так что вот... А какая специальность? Асу - Автоматизированные системы управления и обработки информации... Вот!
joker138 Опубликовано 21 января, 2006 Опубликовано 21 января, 2006 привет!кто есть на форуме? Эммм.. тока зашёл, а ты вышла...
Амаранта Опубликовано 22 января, 2006 Опубликовано 22 января, 2006 мы проходили в 7 классе. маткласс пятой школы.вещи полезные, вроде не сложные(хотя это кому как). В матклассе 5 школы я тоже училась, причем у Людмилы Викторовны. Раз она нам этого не давала, значит незачем было забивать матрицами наши мозги. Хотя, конечно, полезно, не спорю...
Рекомендуемые сообщения
Заархивировано
Эта тема находится в архиве и закрыта для дальнейших ответов.